クリエイティブな音楽機材の
メディアサイト
Fairchild 660/670、Altec 436B、Abbey Road RS124 などの歴史的名機に代表される Vari-Mu タイプのコンプレッサーは、ゲインリダクション回路に真空管を用い、その増幅率(μ)を可変させることで信号の振幅を制御します。これにより、トランジェントやグルーヴを損なうことなく、自然で滑らかなダイナミクスコントロールを実現します。さらに、真空管特有の非線形特性に起因する偶数次倍音の付加が、豊かで厚みのある温かいサウンドを生み出します。VCA、FET、Opto といった他方式にはない独自の質感と “glue” 効果を備え、マスタリングやミックスバス処理において欠かせない存在として高く評価されています。
ngTubeComp は、WesAudio による最も現代的な Vari-Mu コンプレッサーです。音声信号が通過する回路はすべてアナログで構成され、スムースで音楽的なコンプレッションを忠実に再現。さらに、サチュレーションを独立してコントロールできる点も大きな特徴で、コンプレッションの動作に影響を与えることなく、入出力ステージで真空管やトランスによる色付けを自在に操ることができます。
また、フィードバック/フィードフォワードモードの切り替え、無段階のアタック/リリース、サイドチェインなど、サウンドメイクの幅を広げる充実した機能も装備。さらに、ngシリーズ共通のプリセットリコールやプラグインコントロールにも対応しています。伝統の Vari-Mu によるコンプレッションを継承しながら、現代におけるVari-Muコンプレッサーの新たな姿を提示した ngTubeComp は、あらゆる局面でその力を発揮します。
今回は、WesAudio の回路デザイナーであるミハエルに日本独占インタビューを実施し、ngTubeComp 誕生の背景から、設計上のこだわりや実践的な使い方に至るまで、彼らのプロフェッショナルな開発哲学と新しいアプローチについて存分に語ってもらいました。
ngTubeCompは真のクラシックなVari-Muトポロジーに基づいて設計されており、チューブ自体がゲインリダクションを直接担っています。つまり、MIXノブを完全にDRYにしない限り、信号は常にチューブステージを通過します。
一方でクラシックなコンプレッサーと異なるのは、過去の技術的制約に囚われない点、そしてリコールが容易に行える点です。例えばフルデジタル制御とトータルリコール機能により、可変アタック/リリースタイムといった従来は扱いにくかった機能を、ユーザーに違和感を与えることなく実装できました。
またWesAudioではユーザーエクスペリエンスを最優先に考えており、私たちのユニットは柔軟性を損なうことなく、直感的で創造性を刺激する操作性を実現するよう設計されています。私たちは常に便利で使える機能を搭載するよう目指していますが、ユニットが楽しく操作できて、複雑になりすぎない範囲で設計しています。
加えて、ngTubeCompにおいて特に注力したのはサチュレーションです。このデバイスには複数の異なるサチュレーションが用意されていますが、これは現代の制作ワークフロー、特に無機質なデジタルミックスをアナログ機器のキャラクターで生き生きとさせたい時に、このサチュレーションが極めて重要になるからです。
まず第一に、Vari-Muはフィードバック式のコンプレッサーです。これは誰もが認識しているわけではないと思いますし、「なぜ既にコンプレッションされた信号を検出してコンプレッションをするのか?」と、フィードバックコンプレッションが直感に反するように感じられることもあるでしょう。フルデジタルでミックスをしてきた多くの人々にとっては、真っ先に混乱する原因にもなり得ます。
とはいえこのフィードバック構造こそがVari-Muコンプレッサーの最大の特徴であり、ソースに過剰なコンプレッション感を加えることなく、洗練された音楽的で滑らかなキャラクターを加えることができる要因なのです。
一方でこのフィードバックだけの設計では、モダンな制作で求められるパンチ感を必ずしも与えてはくれません。そこでフィードフォワード(FF)モードが登場します。私たちのフィードフォワードモードの実装は単なる追加ではなく、慎重に設計された機能拡張です。コンプレッションカーブは独自のログレスポンスに基づいており、チューブをオーバーロードさせずに音楽的にドライブさせることができます。
その結果、トラックをよりダイナミックで生命力あふれるサウンドにするパンチやエネルギーと、ハイエンドなVari-Muらしい洗練されたサウンドを両立するコンプレッションが可能になりました。フィードフォワードモードは単なるおまけ機能ではなく、幅広い素材に対応するためのプロフェッショナルツールとして設計されているのです。
他のWesAudio製品でも定評のあるTHDは、穏やかな倍音からフルオンな歪みまで生成可能です。高域の存在感と中域の押し出し感を加え、トラックを際立たせるサウンドメイクができます。
TUBEパラメータは、トランスからコンプレッション用真空管の間のゲインステージングを調整します。トランスと真空管の前に1つのフェーダー、後ろに別のフェーダーが配置されているとイメージしてください。TUBEを強くかけるほど、トランスと真空管が強くドライブし、多くの倍音が生まれます。そしてユニティゲインを維持するように出力フェーダーがゲインを補正します。これをコンプレッションカーブを一定に保ったまま実現しているのです。
単純に聞こえるかもしれませんが、コンプレッションカーブに影響を与えずに最大+15dBのブーストをコントロールすることは容易ではありません。実現するためには、ドライブの強さに関わらずゲインリダクションの特性を維持するような、自己適応型のデジタルポテンショメータの設計が必要でした。
それぞれ±15dBのゲインブーストを持つ入出力ポテンショメータと組み合わせることで、ngTubeCompはコンプレッション回路前の最大30dBの柔軟なゲインステージングを提供します。これにより、本機はあらゆる信号レベルに対応します。
最後に、コンプレッション用真空管からの出力にはさらにトランス、チューブステージ、IRON PADのサチュレーションが加わります。これらと、コンプレッション信号をブレンドしたり完全にカットしたりできるMIXノブと組み合わせることで、ngTubeCompは微妙な色付けから完全に飽和したチューブキャラクターまで自在にシフトできます。

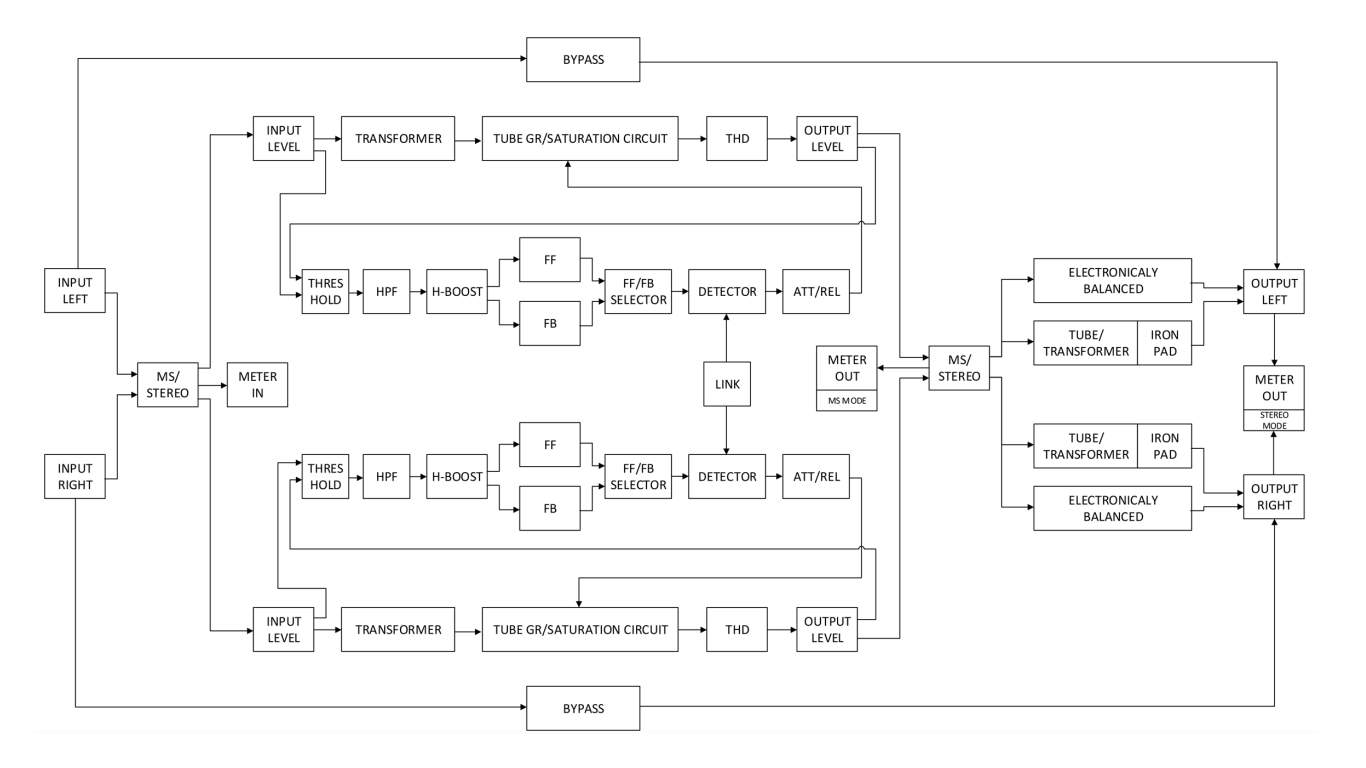
ngTubeComp のアナログシグナルフロー
まず私たちの製品は完全なデジタルコントロールを基盤として設計されているわけですが、そこから必然的に導かれる選択肢がいくつかあります。その一つがエンコーダーとLEDの使用で、過去製品のほとんどのパラメータでこのシステムは十分に機能していました。しかし一方で、より精密に設定をしたいという要望も寄せられていたのです。
そこで、小型ながら高性能なLCDディスプレイを追加することにしました。全てのパラメータを動的に表示するため、正確な調整や視覚的な確認が容易になっています。
液晶は意図的にコンパクトで目立たないデザインにしています。デザインの主役になったり、私たちが誇りに感じているアナログデバイスらしい美観を損なったりしないように配慮しました。真のアナログ機器の見た目と感触を維持することは、私たちにとって依然として非常に重要なのです。
トランスに関してはCarnhillグループと緊密に連携しています。彼らの音質を高く評価していますし、既に多くのCarnhill製品を採用してきた実績があったので、この選定に迷いはありませんでした。一方で真空管はトランスの選定プロセスとは全く異なり、適切なものを見つけるには長期間の分析と徹底的なテストが必要でした。
モノラルであればVari-Mu設計は比較的シンプルです。アナログ制御でのステレオ設計でも、コントロールに用いる可変抵抗器の公差により、両チャンネルが完全に同一に設定されることは想定していない為、対応は可能です。
しかし私たちの製品では、パラメータを同じように設定した場合、左右のチャンネルが完全に同一に動作することをユーザーからは期待されます。ここで真空管の個体差の大きさが問題となります。
適切な候補を見つけるための方法を数多くテストし、私たちは専用の測定システムを開発しました。このシステムでは一度に100~200本の真空管を同時に分析、それぞれに合わせたコンフィギュレーションファイルを作成し、その中から自動的にマッチングできるペアを見つけ出すことができるのです。
このプロセスの開発にはかなりの時間を要しましたが、その結果として安定したステレオコンプレッション動作を実現できました。
電源設計のアプローチは、最高レベルの音質と長期的な信頼性の両立を目標としていました。ngTubeCompは高品質なリニア電源で駆動しており、その基盤であるシールド付きトロイダルトランスはオーディオ用途向けに最適化されたもので、磁気漏れとノイズが最小限に抑えられています。
真空管のバイアスとヒーター回路は、安定性の高い一貫した動作を実現するために厳密に制御されています。真空管ヒーターには低ノイズのDC電源を供給し、ハム音を大幅に低減するとともに、よりクリーンなオーディオパスを実現しています。高電圧部においては、全ての真空管電源レールに安定化回路とソフトスタートシステムが備えられています。このソフトスタートシステムは電源投入時の負荷から真空管を保護するだけでなく、動作寿命を延ばすことにも貢献しています。
熱管理に関しては、パワーレギュレーション回路に十分なサイズのヒートシンクを採用することで、連続使用時でも効率的に放熱することができる設計を最小しています。さらに、シャーシには空気の循環を促進すべく多数の通気口を設計。スタジオやライブ環境などの過酷なプロフェッショナル環境での長時間の使用でも、ユニットの安全性、安定性、信頼性を維持することに成功しました。
是非皆さんのクリエイティビティで活用法を見つけてほしいのですが、ここでは即座に雰囲気を変えることができるシンプルなテクニックを2つご紹介します。
1つ目はMIXノブのオートメーションです。非常に直感的で、バースではコンプレッションを強め、コーラスではミックスを戻すことでインパクトを強調できます。これはプロのエンジニアの間でよく使われる手法で、プラグインでも頻繁に用いられますが、アナログ領域でも見事に機能します。
2つ目はTUBEパラメータのオートメーションです。これによりコンプレッションチューブへのゲインステージングが変化するのですが、チューブを強くドライブすると常に少しだけ異なるコンプレッションが生まれるのです。特にダイナミックな素材では顕著です。トラックのエネルギーを形作り、絶妙な動きを加える強力な手法です。
私たちにとって、柔軟性は機器設計において最も重要な要素の一つです。アタックとリリースを連続可変にしただけでも、標準的なVari-Muコンプレッサーでは不可能な無数のクリエイティブな可能性が開かれます。従来、Vari-Muコンプレッサーは一度設定したらそのまま使い続けるタイプのツールであり、設定を少し変えても劇的な変化は起きませんでした。
しかし、ngTubeCompでは全く異なる展開が待っています。バリエーション豊かなサチュレーションやコンプレッションの挙動、そして入念に調整されたゲインステージングにより、そのサウンドの可能性は計り知れません。
・高速アタック/リリースによるアグレッシブなコンプレッションでドラムを強烈にスマッシュ。
・TUBEドライブ、出力、IRON PADを組み合わせてベースギターを強烈にサチュレートし、さらにTHDでざらつきを加える。
・TUBEとIRONをドライブさせつつコンプレッションを無効にすることで、808サンプルに重厚なサチュレーションを付加する。
・最大20dBのゲインリダクションで、ボーカルを絹のように滑らかなサウンドにすることも可能。適切に設定すればほとんど知覚されないような自然さで、ダイナミクスを美しく制御することができます。
要するに、無限の選択肢があります!
サイドチェーンHPF(ハイパスフィルター)は現代の制作において不可欠なツールとなっています。このフィルターは低音の多い素材でコンプレッション回路が過剰に反応するのを防ぎ、最適なポイントを見つけるのに役立ちます。真空管が過剰にドライブしやすいVari-Muコンプレッサーの設計では特に重要な機能です。
ngTubeCompでは固定ステップ式ではなく可変式のHPFを採用したことで、コンプレッション動作への低域の影響をより精密に調整し、より一貫したコンプレッションを行うことが可能になっています。SC Listenモードと組み合わせれば、狙い通りのサイドチェーンを簡単に設定することができます。特にドラムがヘヴィな制作において非常に便利でしょう。
HPFが特にドラムのコンプレッションで定番化するにつれ、その対となる「ハイブーストフィルター」も注目されるようになりました。APIのTILTフィルターで普及したこの機能によって、コンプレッサーを高域により敏感に反応させることができます。例えばシンバルの多いドラムをコンプレッションする際、耳障りな高域にハイブーストフィルターを適用すると、コンプレッサーが高域に鋭敏に反応するようになり、ミックス全体を効果的に落ち着かせることができます。このテックニックは時に、高域成分が目立ちすぎるレコーディングにおいて命綱となる事もあります。
さらにngTubeCompの2つのフィルターは連続可変であるため、より高い柔軟性を提供します。プロジェクトのセクションごとにオートメーション化することも可能で、補正用途としてだけでなく、強力なクリエイティブツールとしても機能します。
新製品のため、現在もユーザーからのフィードバックを集めている段階です。近日実装予定の機能として、ダイナミック・パラメーターリンクがあります。フロントパネルのINPUTとOUTPUTノブを同時にタッチすると、両パラメータが逆方向に連動するようになります。同時にスレッショルドも調整され、ユニティゲインを維持しながらコンプレッションレベルを一定に保ちます。これによって新たなサチュレーションを調整する手段が加わり、単独で使用したりTUBEパラメータと組み合わせたりすることで、さらに多彩な倍音を表現できます。
WesAudio ngTubeComp 製品ページ:https://umbrella-company.jp/products/ngtubecomp/
WesAudio ブランドページ:https://umbrella-company.jp/brand/wesaudio/
WesAudio製品はデモ機をご用意しております。ご興味のある方は、お近くの販売店、または弊社までお問い合わせください。 デモ機のお貸出詳細:https://umbrella-company.jp/demonstration/